
数据来源:中国环境监测总站网站及本报记者调查,全国城市空气质量实时发布平台2013年1月13日22:00前各监测点数据极值。制图:宋嵩、张芳曼 数据整理:杨远帆
本报北京1月13日电近几天,我国中东部持续遭受雾霾天气影响,未来几天还将继续,各地纷纷启动应对措施。
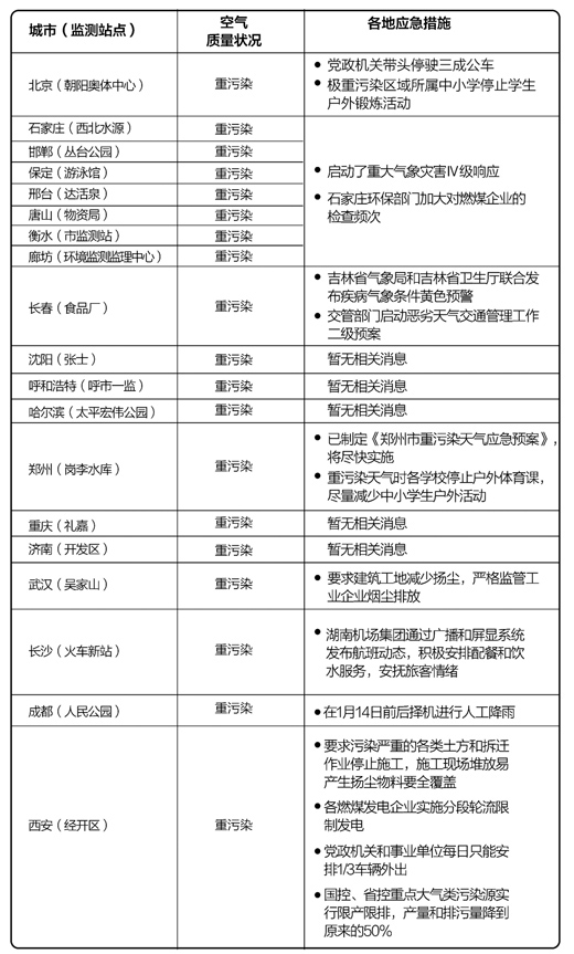
13日,北京市气象台首次发布霾橙色预警。未来3天北京将继续执行空气重污染日应急方案的各项措施,对于预报空气质量指数达到500的地区,党政机关带头停驶三成公车。北京市教委通知,处于极重污染区域的区县教委立即通知所属中小学,停止学生户外锻炼活动。
13日,石家庄环保部门加强了日常检查力度,加大了对燃煤企业的检查频次。
13日20时,武汉市位于城区的9个监测点PM2.5空气质量指数均在150至250之间。武汉市环保局要求建筑工地文明施工减少扬尘,并严格监管工业企业烟尘排放。
针对雾霾天气,13日郑州对城区主干道进行冲洗,每日增加2次洒水降尘,责令15%的建筑工地停止施工作业,降低扬尘污染,提醒易感人群减少外出活动、加强自我防护。
13日,湖南省气象台拉响了今年首个大雾红色预警。1月13日零时开始,长沙黄花机场所有航班均不能起降。
13日,安徽省交通管理部门提醒广大司机,雾霾天气行车要打开雾灯、示廓灯、危险报警闪光灯,不使用远光灯,保持安全车距。
成都市气象局人工影响天气办公室表示,将在1月14日前后择机进行人工降雨,目前用于降雨作业的火箭、高炮、飞机都已准备完毕。
陕西省要求党政机关和事业单位每日只能安排1/3车辆外出;各燃煤发电企业实施分段轮流限制发电。
(本报记者王明浩、赵婀娜、王汉超、杨柳、付文、赵梓斌、钱伟、张文、侯琳良)
![]() |
| 1月13日,北京故宫博物院被雾霾笼罩。王全超摄(新华社发) |
核心阅读
1月7日以来,我国华北、黄淮、江淮、江南等中东部大部地区相继出现大范围雾霾天气。13日,困扰各地多日的雾霾天气仍在持续,中央气象台继续发布最高级别的雾霾黄色预警,北京首发霾橙色预警,各地环保、卫生、交通等部门纷纷采取应对措施。
13日,中央气象台预计,未来三天,雾霾天气将继续影响我国中东部地区和西南地区东部。继12日之后,13日18时,中央气象台继续发布最高级别的雾霾黄色预警。
中央气象台首席预报员马学款说,从16日开始,有一股冷空气将影响我国,中东部地区的雾霾天气将会自北向南逐渐消散或者明显减弱。
雾霾持续,多地遭遇严重污染
1月13日,雾霾继续笼罩京城,到处灰茫茫一片,空气质量仍达严重污染级别。当日,北京市气象台首次发布霾橙色预警。根据预测,未来3天全市严重污染的空气质量状况仍将继续。
北京PM2.5指数12日濒临“爆表”,空气质量持续六级严重污染。北京市环保监测中心的数据显示,截至13日10时,城区所有监测站点的空气质量均处严重污染级别,除海淀北部新区、海淀植物园外,所有站点的空气质量指数AQI都已达到顶峰值500。
根据12日19时发布的实况数据,长春市环境空气质量指数AQI为312,显示为严重污染。
河北省气象台13日16时发布大雾和霾橙色预警信号,预计13日夜间到14日白天,唐山南部、秦皇岛南部和保定、廊坊及以南地区有雾霾,局部能见度小于200米。
1月6日至12日,南京市建成区空气质量连续7天达到污染等级。周边部分城市也同步出现空气污染状况,呈现区域性污染特征。
13日晚8时,长沙市所有站点涉及PM2.5的AQI指数均超过200,为“重度污染”,有的站点监测数值超300,达到“严重污染”。
各地环保、卫生、交通等部门举措应对
面对雾霾锁城,各地正在启动应对措施。
北京市环境保护监测中心通过官方微博建议公众尽量避免外出,避免剧烈运动。北京市环保局宣布,将继续执行空气重污染日应急方案的各项措施。同时建议公众尽量乘公交出行,减少污染物排放。有关部门和区县已分别采取监督相关排污单位减少污染排放、减少施工工地土石方作业规模、增加清扫保洁作业等措施,对于预报AQI指数达到500的地区,还将启动极重污染日措施,党政机关带头停驶三成公车。
北京市教委12日启动应急预案,要求处于极重污染区域的区县教委立即通知所属中小学,未来3天停止学生户外锻炼活动。北京市交通委统筹部署保障措施,轨道交通运营企业做好加开临时列车的准备,加强人流疏导。
除了北京,各地也分别采取了应对措施。吉林省气象局和吉林省卫生厅联合发布了感冒等呼吸道疾病和心脑血管疾病气象条件黄色预警,交管部门启动了恶劣天气交通管理工作二级预案;
河北省气象局于10日17时启动了重大气象灾害级响应;南京市环保局和气象局已启动人工降雨机制,择机实施人工降雨并加强对工业企业的监管;
郑州市交运委对超标排放的公交车实行限行,同时加强对建筑工地扬尘的监督管理,责令15%的建筑工地停止施工作业。此外,《郑州市重污染天气应急预案》已经制定并在逐步落实中;
武汉市环保局发布环境空气质量状况预警,并严格监管工业企业烟尘排放,确保其达标;
长沙市环保局已启动应急预案,包括进一步加大工地扬尘治理,实施机动车尾气检测,研究黄标车限行和淘汰工作,加大水泥厂、火电厂氮氧化物削减等。
记者从环保部门了解到,吉林省还未出台针对空气重污染的应急预案,相关政策方案还在酝酿中。
专家建议,建立各省区市联防联控机制
复旦大学环境科学与工程系教授陈莹认为,近来的雾霾天气,是污染物排放和大气状况综合作用的结果。
陈莹说,应对这些重污染天气,政府应有预案。她建议,从污染源角度,减少机动车污染排放,包括政府本身减少公车上路、带头停驶,以及倡导民众出行少开车;督促重点排放企业减产减排,尤其是燃煤企业,可参照北京奥运会时期,研究暂停生产的可能性;由于工地扬尘是污染物重要来源,要求建筑工地施工单位暂停作业。
不过,由于大气受周边地区影响很大,具有区域性,如果仅是一个城市采取这些措施,效果也不会很明显;对于大气污染,需要建立各省区市联防联控机制。
陈莹提醒,冬季流感盛行,雾霾天气中病原体污染颗粒较多、病原体也较活跃,除减少外出与户外活动外,市民也需注意预防流感。陈莹提醒,PM2.5污染对健康的影响不一定当即表现出来,可能会一个月或几个月后发病,所以市民要关注身体健康。她还建议政府实时预警,鼓励市民在家办公,如果雾霾持续不散,建议幼儿园、中小学生停课。
(综合本报记者王明浩、刘毅、刘文波、祝大伟、杨柳、姚雪青、付文、颜珂、王汉超、胡安琪报道)