关注我们
荆楚网 >

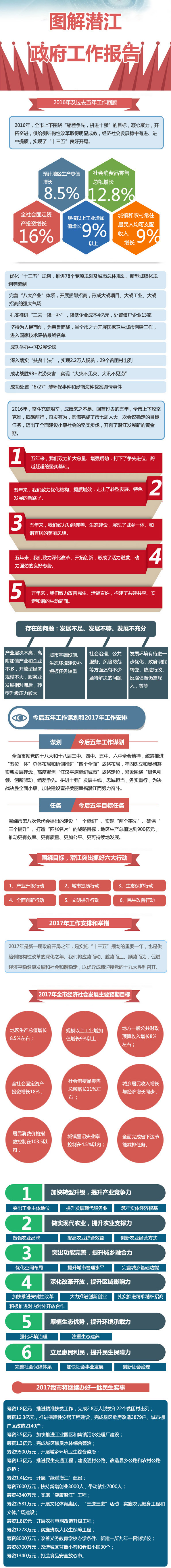
图解潜江政府工作报告

发布时间:2017年01月09日20:34 来源:

 

【责任编辑:】