百万路虎豪车竟被人丢弃在高速上!一张神秘字条揭开可怕真相...
都说大千世界,无奇不有,
可是你听说过
价值百万的豪车被故意
丢弃在高速上的吗?
这不,最近在湖北还真发生了!

最后,还是凭借一张神秘纸条,
民警揭开了背后真相,
让人细思极恐......

豪车被弃高速,惊现神秘字条
9月21日下午4点,湖北省高警随县大队民警巡逻至许广高速柳林收费站附近时,发现在应急车道内停了一辆路虎,车辆开启着双闪,车后没有设置警示标志。

民警立即在后方停车警戒,上前查看情况,结果发现车内空无一人,车门也没有锁,车内空无一物,只在后备箱有一些行李和杂物。
就在民警查询该车信息准备电话联系车主时,在车窗上发现了一个纸条,纸条上写着单先生和一个电话,后边还写了“车坏”两个字。

车在湖北,车主却在西安!
民警通过纸条上的电话打过去,发现电话正是车主本人的,但让民警感到诧异的是,该车无人看管停放在湖北的高速上,而车主却表示现在人正在西安,不会是车被偷了吧?
民警将现场情况告知车主后,对方表示该车一个多星期前借给朋友了,不了解具体情况,希望民警能够将车辆拖下高速停放在安全的位置,他将尽快带齐相关证件来取车。

(配图,图文无关)
22日上午,单先生和他舅舅一同来到随县大队,民警先是核查相关证件,随后通过查询公安网信息、人口信息等,确定他就是该路虎车的实际车主。
借车的朋友竟如此“做法”!
当民警询问该车为何被弃在湖北的高速上时,单先生表示,该车一个多星期前借给了一个朋友使用,中间跟他联系过几次没有联系上 ,昨天接到警察电话后,他又跟这个朋友联系,但是电话一直打不通,这之间也从来没有接到过这个朋友的电话。
民警想与车主的这位朋友取得联系了解具体情况,但是也未能打通,车主当场也再次拨打电话,一样无法打通。

通过单先生的陈述和当时现场的情况,民警分析当时的驾驶员在驾车途中,遇到车辆故障,随后将车停放在高速路面,一没有报警求助,二没有告诉车主朋友, 而是写了个纸条,收拾好贵重物品后扬长而去。百万豪车被如此扔在路上不管不顾,所幸未发生交通事故。
随后,单先生一行与民警前往车辆停放的停车场,办理相关手续后,将车辆领走。单先生表示以后把车借给别人要慎重,并一再对民警表示感谢。

(配图,图文无关)
明明是向朋友借的车,
中途出了故障,
竟随意丢弃在高速上,
既不报警也不通知车主本人,
最后还扬长离去。
幸运的是被民警及时发现,
没有发生交通事故,
造成更严重的后果。
我就想问问这位朋友:

话说回来,
小编也想奉劝单先生一句:
借车一定要谨慎!
因为这事本身是有风险的!
作为车主,是有连带法律责任的,
出一次事可能就要承担上百万的损失。
还不警惕?!
再看看下面这些案例↓↓↓
2015年7月,河南周口项城一位市民,饭局上将车借给朋友开去接人,朋友因酒驾酿下1死3伤的惨祸。肇事司机因犯下危害公共安全罪被判入狱8年,而借车给他的车主,因草率借车之举同样对事故发生应承担责任,车主被法官判决与肇事司机连带承担近60万元的赔偿 。
把车借给喝酒的人驾驶,保险公司不会赔你一毛钱,这是罪上加罪,自己酿下的苦果,用一辈子的代价来偿还。
2015年2月,石家庄发生一起交通事故,一辆宝马X6超速冲上河堤,车上四人丧命。其实司机并非车主,车是向朋友借来的,也就是说原车主不仅要承担车辆的维修费用(已经没有维修价值了),还要赔偿车上乘客的死亡赔偿金。 车主好心好意的一次借车,却落到这种下场,可以说是悔不当初。

某车主(是位艺人)把自己的沃尔沃S60借给朋友,借车人酒驾+超载+超速飞下十二米立交桥…四死两重伤ICU抢救…驾车人已死。而这位车主面临着700万以上的经济追偿。 (湖南都市频道)

再次申明!
车子一律不能外借!
特别是喜欢喝酒的朋友!
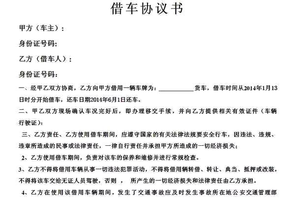
如果非要借车一定要签署一份协议!
如果非要借车一定要签署一份协议!
如果非要借车一定要签署一份协议!

(楚天都市报微信)
Copyright © 2001-2026 湖北荆楚网络科技股份有限公司 All Rights Reserved
互联网新闻信息许可证 4212025003 -
增值电信业务经营许可证 鄂B2-20231273 -
广播电视节目制作经营许可证(鄂)字第00011号
信息网络传播视听节目许可证 1706144 -
互联网出版许可证 (鄂)字3号 -
营业执照
鄂ICP备 13000573号-1
鄂公网安备 42010602000206号
版权为 荆楚网 www.cnhubei.com 所有 未经同意不得复制或镜像