荆楚网客户端-荆楚网消息(记者左砚文、鲁伟龙、黄菲、卓婷静 通讯员谢庶麟、栾小彩)1月10日晚7时30分,云梦网友义务巡逻队第10小分队准时集结,带队民警简要交代注意事项后,巡逻队出发了。
这支队伍,是正能量从虚拟网络走向现实社会的生动样本,十年间从7个小分队发展到37个,从70多人发展到2200多人,不仅补充了社会治安防控力量,更是坚持用行动探索出基层社会综合治理的“云梦模式”。

云梦网友义务巡逻队。通讯员供图
一个贴文,催生网友义务巡逻队
2006年,槐荫论坛是孝感最强势的网络社区,其中云梦版最为火爆,网友有几千人,文友圈、摄友圈、驴友圈最为活跃,且正气爆棚。版主叫黄水清,网名“南楼月”,当过教师、公务员,经过商。他经常开展线上交流和线下活动,身边凝聚了一大批槐荫网友。
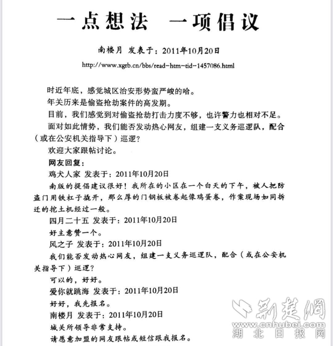
2011年10月20日,时任云梦县公安局城关派出所所长余梦平找到黄水清,提议在论坛里发起倡议,动员网友组建义务巡逻队,协助公安机关在城区夜巡。
余梦平的提议也是“迫不得已”。云梦城区居民近20万人,3个城区派出所警力配置不到40人。这项提议得到云梦县公安局的支持。

黄水清倡议帖文。黄菲摄
10月20日,黄水清在孝感网槐荫论坛云梦版发帖:时近年关,城区治安形势很严峻,是偷盗抢劫案件的高发期。我们能否发动热心网友,组建一支义务巡逻队,在公安机关指导下义务巡逻。
不到三天,近百名网友报名。黄水清按照身体健康、有正规职业、无犯罪记录、有从军从警经验优先的条件,登记筛选了70多人。
11月25日,由7支小分队组成的“云梦网友义务巡逻队”正式成立,每天由民警带领一支小分队巡逻。
当晚,在城关派出所民警王俊的带领下,第一小分队首发夜巡。从晚上8时到次日凌晨,巡逻路程达16.5公里。
义巡队集合巡逻。通讯员供图
网友义举,吸引社会各界纷纷加入
义巡之初,周围传来不少质疑声:“出风头,作秀!”“肯定坚持不了几天!”
行动是最好的回应。云梦网友义务巡逻队员们坚持天天巡、月月巡,他们的行为感染了身边的每一个人。
网友“曲阳奎夫”的家曾被小偷光顾,一家三口饱受惊吓。看到义务巡逻的倡议书,他报名参加。妻子无法理解:“家里就你一个大男人,你晚上去巡逻,我们怎么办?”
“曲阳奎夫”反复跟妻子做思想工作:“如果小偷猖狂,就算我天天守在家里,也没安全感。只有全城平安了,我们家不就平安了吗?”妻子理解了丈夫的想法,支持他参加义务巡逻队。
义巡队夫妻巡逻队员。通讯员供图
云梦县林业局退休干部褚正明,是最早参加巡逻队的70名网友之一。他带动全家加入义巡队,用行动践行诺言“哪怕只有我一个,也会一直义巡下去”。
“刚开始一个人,半年后就扩大到一个队伍。”褚正明说,半年时间里,8名林业局同事主动参加义务巡逻,并组建了“花之队”;2012年底,儿子褚韬参加夜巡后,在巡逻队中遇见了意中人,组建了家庭,夫妻俩一起坚持至今;2016年,褚正明退休后被返聘到湖北优尼科光电技术股份有限公司,他在公司负责人的支持下,组建了优尼科义巡小分队。
与褚正明同时参加义巡的,还有时任云梦县司法局局长熊俊华。接受记者采访时,他动情地说:“看到那么多网友和群众参加,我作为综合治理成员单位负责人,更是要参加这种公益活动。”
熊俊华参加夜巡后,单位有10多人自愿参加义巡。司法局巡逻队,成为最早的单位巡逻队之一。
几年来,云梦网友义务巡逻队影响力不断扩大,当地网友和热心公益事业的各界人士纷纷加入。公安局、政法委、县委县政府多位领导先后参加了义巡活动。
义务巡逻,十年坚守,巡逻队员既有公务员,也有地方人大代表、政协委员,还有教师、医生、工人、记者、个体户等各行各业人员。他们中间,有的父子同巡,有的夫妻同巡,有的兄弟同巡。
如今,云梦网友义务巡逻队除7支网友队伍外,还有15支机关干部队伍,4支教师队伍,6支社区队伍,5支民企队伍。

云梦县网友义务巡逻协会办公场所。鲁伟龙摄
为进一步规范队伍,2014年初,网友义务巡逻队正式注册为“云梦县网友义务巡逻协会”,有了固定办公场所、规章制度和两名专职人员。
云梦县财政每年划拨专项管理经费,为骨干队员购买意外伤害团体险,购置电动巡逻车、反光背心、警棍、手电筒等巡逻装备;县公安局选派70多名40岁以下民警常年担任义巡领队,并定期开展法律知识、队列训练及基本警务技能培训,提高义巡队员单兵素养。
义巡队巡逻工作。通讯员供图
义务巡逻,他们已坚持了十年
义巡队员按网络圈子或生活圈子分设若干小分队,指定资深网友当队长,并以队长网名为队伍命名。派出所每天派出一名民警带队,负责提供专业指导,解决巡逻中的执法问题。
巡逻以步行方式进行,范围覆盖中心城区大街小巷、县医院、火车站广场、政府广场,一圈下来需要5个多小时。
“这么多人在大街小巷巡逻,对违法犯罪行为是个震慑。” 黄水清说,考虑到队员们都是网友,在巡逻过程中,大家更多的是配合带队民警。

义巡队小分队正在街道上巡逻。通讯员供图
“那边有社会青年持刀擂肥,已有人受伤……”一天晚上,义巡15队巡至县实验外国语学校,一家长急冲冲跑来说。
家长描述了犯罪嫌疑人的体貌体征和逃窜方向,值巡队长周宏波迅速报警,当班参巡的黄水清和带队民警陈警官商量布控抓捕。
女队员夹杂在接学生的家长中分散观察,男队员配合民警深入巷道分区进行搜索,最终将嫌疑人抓获。
义务巡逻队员既是信息员,还是情报员、战斗员。
“老农业局院子有五、六个年轻人在分钱。”“建设路上的中百仓储、孝武购物广场扒窃多。”“眼镜街、儒学街抢包厉害。”……根据义巡队员们提供的信息,警方加大便衣蹲守,一段时间里,抓了几十个小偷。
一个冬夜,网友义务巡逻队第7小队“王子队”巡逻至县城西大路邮局门口,发现有两拨小青年正在互相谩骂。
见此情形,义巡队员一起上前询问,得知双方因恋爱争风吃醋,喊来帮手准备“开战”。义巡队员们纷纷耐心劝阻说服,最终将两群人劝散,制止了这起可能发生伤人的聚众斗殴事件。
王刚(化名)的朋友与他人发生争执而被警方处理。王刚认为警方处理不公,对警方心存芥蒂,并用“我是警匪”的网名在槐荫论坛云梦版块里发涉警负面信息。
版主黄水清与王刚沟通了几次,并邀请王刚参与义务巡逻、参观体验县公安局110指挥中心。王刚逐渐转变了对公安机关的看法,还积极参加义务巡逻至今。
像这样的巡逻故事,几乎天天都在发生。栾小彩是位公安民警,也是最早的巡逻队员之一。她讲述了亲身经历的两件事:一次夜巡途中突遇暴雨,队员们随手拦下两台的士,看到队员身上义巡标牌,司机坚决不收钱。盛夏的一次校园值守,一名高中生给11名队员每人送上一支棒棒糖,说“辛苦啦”。
栾小彩说:“那一刻,我们觉得所有的坚持都是值得的!”

义巡队巡查网吧。通讯员供图
很多时候,义巡队的工作并不起眼。劝说深夜未归的网吧少年、护送晚上回家的妇女和孩子、制止街头打斗、解决邻里纠纷……“疏雨潇潇”在巡逻日记中写道:我们只不过力所能及地为这个城市做些小事,大家庭和谐了,小家庭才幸福。
十年来,警民联合巡逻3360队次,参巡人数达到35100人次。巡查校园、网吧、游戏室等场所5980次,协助处理各类案事件600余起,救助群众1440余人,开展文化主题活动33场次,配合导控舆情290余起,参与全县重大活动安全值守6次。
云梦市民点赞义巡队。通讯员供
十年义举,获得各界好评如潮
“弘扬孝老爱亲美德,崇尚见义勇为精神,徒步大家小巷,守护万家灯火,甘于吃苦,乐于奉献,为建设平安云梦坚持巡逻。坚持,坚持,再坚持。”这是云梦县网友义务巡逻队的誓词。
十年来,这支队伍从槐荫论坛走出,从不同行业走来,经过公安机关的引领、指导、培训,成为夜幕下的一道游动风景,成为云梦社会管理创新的一张靓丽名片。他们聚集了线上和线下“两股正气”,优化了社会和网络“两大生态”,倡导了主动参与、服务社会的公益精神,促进社会治安和网络舆情形势的持续好转。
统计显示,近年来,云梦县刑事案件、治安案件的发案率,平均每年下降12.3%和11.2%。
“每次看到网友义务巡逻队走在街头,我都很感动,非常敬佩他们风雨无阻的坚持,也让我们感受到一种很踏实的安全。”云梦市民说。
义巡队的先进事迹引起了社会各界的关注。人民日报(人民网)、新华社(新华网)、中国新闻社、法制日报、人民警察网、湖北日报、荆楚网等中省主流媒体多次集中采访报道,人民日报点赞“云梦网友义务巡逻队,“是正能量从虚拟网络走向现实社会的生动样本”。

云梦网友义务巡逻队获奖证书。鲁伟龙摄
2012年以来,云梦网友义务巡逻队先后被评为“孝感市见义勇为先进群体”和“孝感市第二届志愿者服务先进集体”,入选“荆楚楷模”、“微善团队”。
武汉大学社会学系教授伍麟评价说,义巡队的做法,整合了警防和群治两支力量,缓解了警力矛盾,促进了公安专业防控和社会群防群治无缝对接。
云梦县公安局局长向文轩说,义务巡逻队将虚拟与现实、综治与民生有机结合,构建了社会治理共建、平安成果共享的工作新格局,为平安云梦创建工作进行了有益的探索。
云梦县委书记郭国文、县长包大斌充分肯定云梦网友义务巡逻队,先后多次就这支队伍的培育工作给予指导和支持。

时任湖北省副省长、公安厅长曾欣视察慰问云梦网友义务巡逻队。通讯员供图
2015年8月20日和2017年1月26日,时任湖北省副省长、公安厅长曾欣两次视察慰问云梦网友义务巡逻队,称赞云梦县网友义务巡逻队坚持城区巡防的做法是“全警三员”向“全民三员”转化的典型范本,是创新社会治理和实现社会善治的重要途径,对解决当前部分地区社会治安等诸多难题具有借鉴意义,值得在全省进行推广。

湖北省副省长、公安厅长徐文海视察云梦网友义务巡逻队。通讯员供图
2020年8月11日,湖北省副省长、公安厅长徐文海视察云梦网友义务巡逻队,对云梦县网友义务巡逻队创新群防群治的做法给予了高度评价。