6月,我市高三学子将迎来高考
记者从市教育考试院获悉
我市今年高考总报名人数为40703人
全市设34个考点1371个考场
今年全市高考考点也已公布
一起来看看吧

我市今年高考总报名人数为40703人,其中首选历史类11753人,首选物理类19888人,技能高考9062人,总报名人数比去年增加2623人,增涨6.89%。全市设34个考点1371个考场。
考点设置
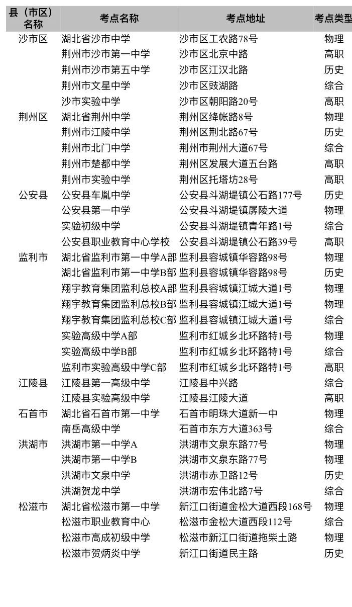
中心城区总报名人数12386人(比去年增加621人,增涨5.3%),设荆州中学、荆州市江陵中学、荆州市北门中学、荆州市实验中学和荆州市楚都中学,沙市中学、沙市五中、沙市一中、沙市实验中学和荆州市文星中学10个考点417个考场。
荆州市2022年高考考点设置:

考试科目及时间
科目:
和往年相比,今年湖北省考生将迎来“新高考”的第二年,从考务实施、志愿填报、招生录取等方面,都没有变化,全面实行“3+1+2”模式。
考试科目为9科,其中全国统一考试3科(语文、数学、外语),所有考生参考,学业水平选择性考试6科(历史/物理、化学、地理、思想政治、生物学),每个考生参考1+2科。语文考试时长150分钟,数学、外语考试时长120分钟,学业水平选择性考试时长75分钟。
时间安排:

编辑: 刘荣
Copyright © 2001-2026 湖北荆楚网络科技股份有限公司 All Rights Reserved
互联网新闻信息许可证 4212025003 -
增值电信业务经营许可证 鄂B2-20231273 -
广播电视节目制作经营许可证(鄂)字第00011号
信息网络传播视听节目许可证 1706144 -
互联网出版许可证 (鄂)字3号 -
营业执照
鄂ICP备 13000573号-1
鄂公网安备 42010602000206号
版权为 荆楚网 www.cnhubei.com 所有 未经同意不得复制或镜像