

为加快促进我市元宇宙产业创新发展,开辟经济发展新领域新赛道,武汉市人民政府官网发布《市人民政府关于印发武汉市促进元宇宙产业创新发展实施方案(2022—2025年)的通知》。通知明确总体要求,布置重点任务,提出保障措施。
建成元宇宙产业基地
培育引进元宇宙创新企业
《通知》提到:
力争到2025年,高水平建成2个以上元宇宙产业基地、3个以上元宇宙重点平台。
2.聚焦重点行业领域打造50个以上元宇宙典型应用场景和项目。
3.培育引进200个以上元宇宙创新企业。4.建成创新链、产业链、价值链协同发展的我国元宇宙创新发展先导区与核心区。
鼓励企业等各类主体以创作者身份参与元宇宙建设
在旅游文创等方面推动元宇宙行业应用
通知明确:
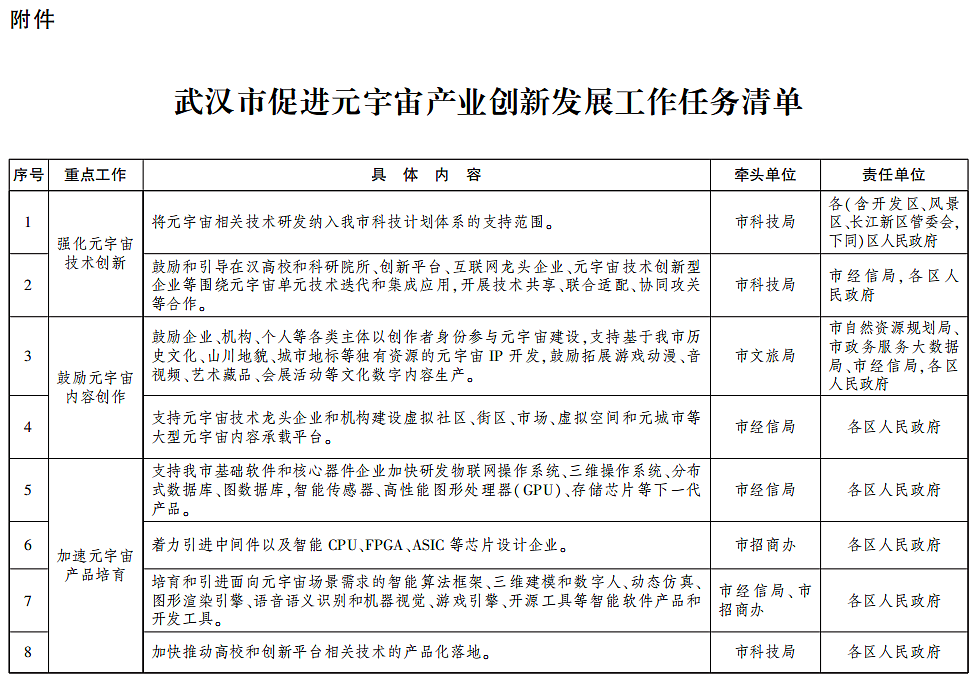
强化元宇宙技术创新,鼓励元宇宙内容创作,加速元宇宙产品培育,推动元宇宙行业应用,加强元宇宙平台建设。
将元宇宙相关技术研发纳入我市科技计划体系支持范围,着力推动我市在部分重要技术领域的研发实力和技术积累达到国内领先水平。
鼓励企业、机构、个人等各类主体以创作者身份参与元宇宙建设,重点支持基于我市历史文化、山川地貌、城市地标等独有资源的元宇宙IP开发,鼓励拓展游戏动漫、音视频、艺术藏品、会展活动等文化数字内容生产,打造国内元宇宙内容创作高地。
大力推动激光投影、智能手机、智慧屏、智能家居、可穿戴设备、智能网联汽车、智能机器人等新型消费终端的三维化、全息化创新升级和产品迭代。鼓励各类终端设备向轻量化、低功耗、低成本方向发展,加速市场推广。
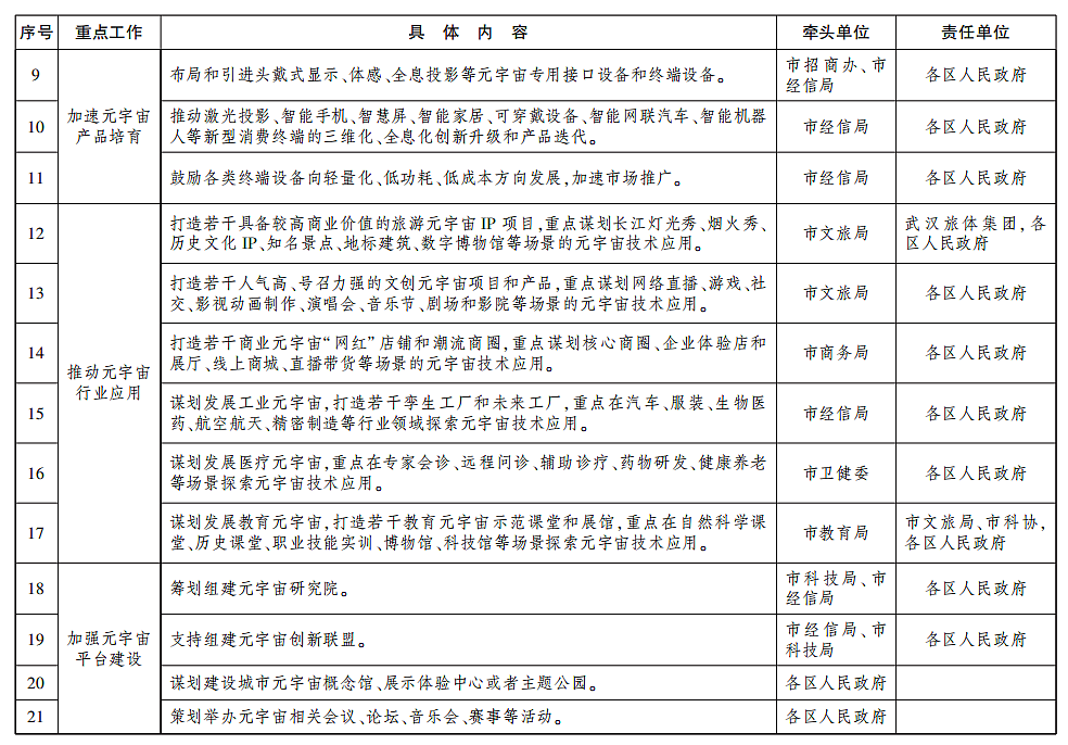
在旅游,文创,商业,工业,医疗,教育方面推动元宇宙行业应用。例如,在长江灯光秀、烟火秀、历史文化IP、知名景点、地标建筑、数字博物馆等场景探索浮空投影、数字人讲解、全景摄像、时空虚拟影像等新型游览模式,打造若干具备较高商业价值的旅游元宇宙IP项目。
谋划建设城市元宇宙概念馆、展示体验中心或者主题公园,集中展示我市元宇宙领域创新成果,搭建相关创新型企业、用户、机构交流合作渠道。策划举办元宇宙相关会议、论坛、音乐会、赛事等活动。
给予最高不超过200万元的资金支持
给创新创业团队入驻配套制定场地租金减免
《通知》还提出了保障措施,强化政策扶持。
开展元宇宙应用场景“揭榜挂帅”,对揭榜后经考核认定实施成功的,按照项目总投入30%的比例给予最高不超过200万元的资金支持。发挥算力资源支撑和赋能产业发展关键作用,在中小企业服务补贴券中增列算力服务方向,为中小企业使用算力服务提供支持。对担任中国电子工业标准化技术协会元宇宙工作委员会副理事长、理事单位的分别给予15万元、10万元的一次性奖励。鼓励有条件的区出台区域元宇宙发展扶持政策。
在重点区域谋划建设元宇宙产业基地、创新基地、孵化器等,鼓励园区和所在区针对创新创业团队入驻配套制定场地租金减免,共享研发工具、网络环境、算力资源、数据库资源等降成本政策,引入各类专业机构为入驻企业提供人力资源、知识产权、股权投资、战略咨询等增值服务。《通知》还发布了武汉市促进元宇宙产业创新发展工作任务清单。



Copyright © 2001-2026 湖北荆楚网络科技股份有限公司 All Rights Reserved
互联网新闻信息许可证 4212025003 -
增值电信业务经营许可证 鄂B2-20231273 -
广播电视节目制作经营许可证(鄂)字第00011号
信息网络传播视听节目许可证 1706144 -
互联网出版许可证 (鄂)字3号 -
营业执照
鄂ICP备 13000573号-1
鄂公网安备 42010602000206号
版权为 荆楚网 www.cnhubei.com 所有 未经同意不得复制或镜像