长江日报大武汉客户端12月11日讯(记者刘克取 刘睿彻)11日获悉,武汉市市场监管局发布新冠病毒感染居家治疗用药指引,同时向市民提供新冠病毒感染居家防治可选用药品目录。
问:“四类药品”指的是什么?
“四类药品”指的是止咳、退热、抗生素、抗病毒类药物。目前,武汉市已调整了线上线下购买“四类药品”的管理政策,即取消了实名登记上传购药信息,不得限制线上线下购买“四类药品”中的非处方药物等。
问:目前新冠病毒感染有没有特效药?
目前临床上尚没有可以治疗新冠的特效药,针对病毒感染大多采取的是对症治疗,通过合理使用药物来缓解、抑制出现的不适症状。
如咳嗽较为严重时,可以服用复方甘草合剂等止咳药;发热时,可以服用含阿司匹林、对乙酰氨基酚片等退热药。
问:家里囤积“四类药品”有必要吗?
对于新冠病毒感染引起的呼吸系统疾病,无症状者无需药物治疗,如出现发热、咳嗽等症状,可进行对症处置。
鉴于绝大多数新冠病毒感染者无症状,因此家里备置大量的“四类药品”,即止咳、退热、抗生素、抗病毒等药物是没有意义的。
现在市场上能够对症治疗呼吸道疾病的药物品种丰富,完全可以保障公众用药需求,没必要盲目囤药。
问:“四类药品”可以随便服用吗?
用于新冠病毒感染对症治疗的退热、止咳、抗生素、抗病毒这四类药物,通常用于治疗流行感冒,公众都比较熟悉,但也不可随便使用。
各种感冒药主要成分大同小异,随便服用感冒药,特别是退热药与其他感冒药同服,会造成药物累加、超剂量引起药物的不良反应。
问:连花清瘟有何替代品?
近日,国务院联防联控机制发布《新冠病毒感染者居家治疗常用药参考表》,连花清瘟颗粒/胶囊在列。
全国各地调整了线上线下购买“四类药品”的管理政策后,一些药品出现了一盒难求和涨价的现象。
其实,可替代品种有很多。以连花清瘟为例,类似的中成药还有上百种。
从中医原理上讲,连花清瘟是治疗风热外感的药物,也就是说,凡是在说明书上写明有治疗风热感冒、疏风、清热、化湿、解毒等作用的中成药,都能够缓解新冠病毒感染导致的身体不适症状。
因此,不需要拘泥于某个单一药物,其他很多中成药如金银花、金花清感、柴胡口服液、清热解毒口服液等也可以选用,消费者可到药店感冒药专柜选择或由药师推荐代替用药品种。
问:哪些人群退热不能服用布洛芬?
常用退热药有:阿司匹林、对乙酰氨基酚、布洛芬、氨基比林、双氯芬酸钠等。用得最多的还是对乙酰氨基酚(即扑热息痛),多数感冒药都含有此成分。
近期布洛芬市场较吃紧,只是暂时现象,全国布洛芬产能完全可以满足市场需求。
需要提示的是,以下四类人群慎用布洛芬:一是严重冠心病、心衰病史患者;二是严重的消化道溃疡出血病史患者;三是因慢性病治疗,需要联合使用抗血小板药物和抗凝药物的患者;四是严重肾功能不全患者。
问:武汉目前“四类药品”保障情况怎样?
全市药店“四类药品”品种丰富。建议消费者购药时,一是遵医嘱;二是经药店药师推荐购药;三是无症状者不需用药;四是对某些供求关系较紧张的药品,可选用替代药物。
市场监管部门已动员全市零售药店高度重视“四类药品”保供工作,依靠驻店药师化解供需矛盾,做好用药咨询服务,对于顾客点购药品缺货时,正确引导顾客选择替代药品。
全市各级药品经营企业都需要千方百计满足全体市民用药需求。
问:抗原检测是怎么回事?
判断病毒是否入侵有三种方式:核酸检测、抗原检测和抗体检测。抗原是病毒的外壳,可以更容易地被检测到。
与核酸检测相比,抗原检测操作更便捷,个人即可自检;速度更快,结果即检即出。
缺点是准确性较差,因此抗原检测仅用于早期筛查,核酸检测才是“金标准”。
我市现有3家抗原检测试剂盒生产企业,日产量可满足全市三分之二以上人员检测需求。
问:是否一定要戴N95口罩?
口罩是个人卫生防护的“第一道防线”,在应对疫情期间,科学合理佩戴并规范使用口罩是实现有效防护的重要保证。
普通人日常生活中的防护,佩戴普通医用外科口罩即可,去往人员密集及通风差的密闭场所,有条件的建议佩戴N95口罩。
市民朋友日常生活中如去空旷、空气流动性好的户外活动,在通风性较好的场所等,佩戴普通医用外科口罩能阻挡大部分带有病毒的飞沫进入呼吸道,起到预防病毒、细菌感染的作用。
N95口罩,其口罩滤料对非油性颗粒物(如粉尘、酸雾、漆雾、微生物等)的过滤效率达到95%以上,是防护级别较高的口罩类型。
医护人员在接触呼吸道传染病患者时必须佩戴N95口罩;普通群众如果在医疗机构就医或陪同就医、取药时,探视高龄老年人、婴幼儿或有基础性疾病人员时,在商超、公共交通、公共楼宇电梯等人员密集及通风差的密闭场所时,有条件的建议佩戴N95口罩,为自己提供更强的保护力。
无论哪种口罩,规范佩戴都非常重要,一定要保证盖住口鼻,使口罩和脸部保持紧密贴合。
此外,如果长时间外出,最好随身携带备用口罩,4小时更换一次。
当口罩被分泌物弄湿或弄脏,防护性能降低,建议立即更换。
问:市民如果遇到哄抬药价、不规范标价应如何处理?
广大群众和社会各界若发现价格违法行为,请保存好购物凭证、现场图片等相关证据,并通过拨打电话12345、12315等渠道进行投诉举报。
链接>>>
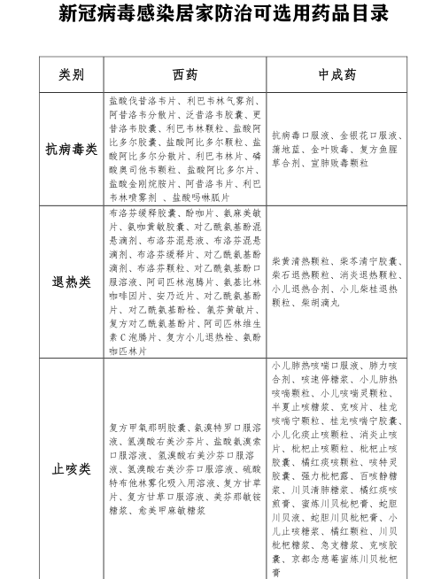
新冠病毒感染居家防治可选用药品目录
市民朋友们:新冠病毒感染目前尚无特效药可治,但对症治疗的方法很多,可供对症治疗的药品品种丰富,既有西药,又有中成药。市市场监管局对全市大型零售连锁药店在售的此类药品进行了收集整理,现予发布。针对新冠病毒感染居家防治,本目录包含了当前武汉药品零售市场绝大部分的可选用药品,市民有需求时可以参考选购,也可在药店药师推荐指导下,选购其他未列入本目录的药品。


Copyright © 2001-2026 湖北荆楚网络科技股份有限公司 All Rights Reserved
互联网新闻信息许可证 4212025003 -
增值电信业务经营许可证 鄂B2-20231273 -
广播电视节目制作经营许可证(鄂)字第00011号
信息网络传播视听节目许可证 1706144 -
互联网出版许可证 (鄂)字3号 -
营业执照
鄂ICP备 13000573号-1
鄂公网安备 42010602000206号
版权为 荆楚网 www.cnhubei.com 所有 未经同意不得复制或镜像